
5.2、具体实施过程
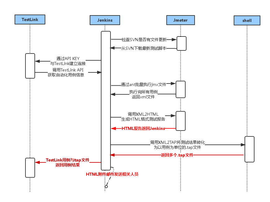
具体的实施过程,如下述图所示:

1. Jenkins每次执行时,首先从SVN指定目录,下载所有测试脚本。
2. 通过API key与Testlink建立关联,并获取工程配置的测试项目对应测试计划下的自动化测试用例信息。
3. 调用Ant Plugin插件,通过build.xml配置,执行所有的Jmeter脚本文件,并生成XML格式测试报告:1份。
4. 对XML测试报告进行二次处理,调用XML2HTML.xsl样式表,生成HTML格式测试报告。
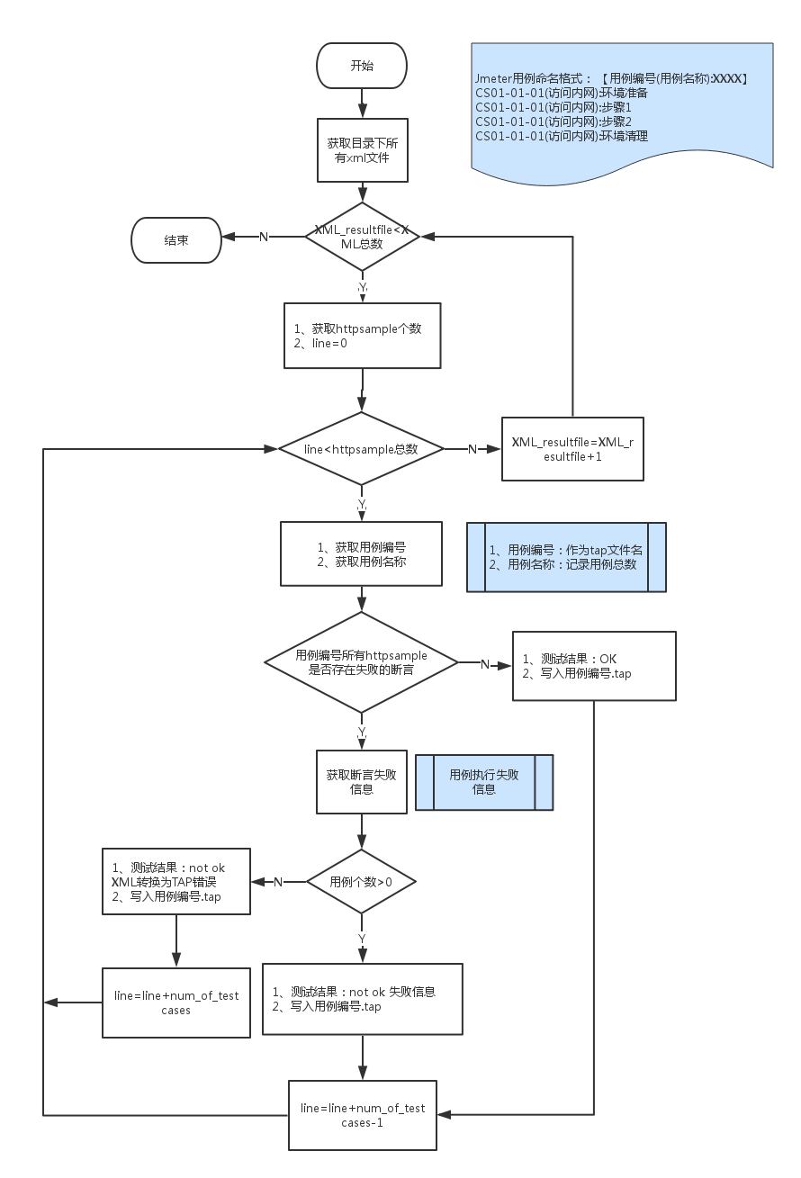
5. 对XML测试报告进行转换,生成Testlink可识别的TAP文件,以用例为单位,生成多个tap文件。
6. 将tap文件与第二部中获取的自动化用例信息对应,返回测试结果及测试报告到Testlink。
7. 将第四步生成的测试报告邮件发送给相关人员。