3.2.1 基于缺陷描述属性的分类
缺陷描述属性是指:缺陷信息描述,缺陷处理时间,缺陷引入/流出原因分析,缺陷处理结果描述,缺陷调查分析相关的辅助文件路径等由处理分析缺陷的相关责任人进行记录的属性,其属性值没有固定的取值范围。缺陷文字属性按照表1进行分类。


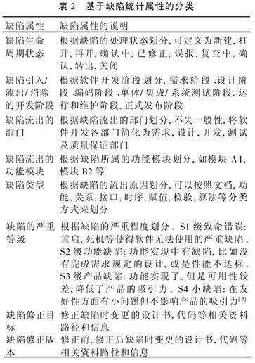
3.2.2 基于缺陷统计属性的分类
缺陷统计属性是指:缺陷生命周期状态,缺陷流出的开发阶段,缺陷流出的部门,缺陷流出的功能模块,缺陷表现类型,缺陷的严重等级等基于缺陷数量统计其分布的属性。并且缺陷统计属性参考正交缺陷分类方法[9]划分,属性间没有相关性。缺陷统计属性按照表2进行分类。
3.2.3 基于缺陷控制属性的分类
缺陷控制属性是指:处理缺陷的角色,缺陷的分配,处理缺陷的时间,缺陷数据之间的关联关系等基于缺陷分配流程管理的属性。缺陷控制属性按表3进行分类。

4 缺陷度量过程管理
4.1 处理缺陷的角色
在软件开发过程中处理缺陷的四种角色及其工作职能的设计,如表4所示。
