相对于软件公司中的开发团队,维护团队似乎常常默默无闻,做事相对于保守,远没有开发团队那样常常让人有新鲜感。这是一种很普遍的现象,也是维护团队的价值常常被有意或无意地降低了。 事实上,维护团队的建设和管理比开发团队所应对的挑战大得多,而运行得当的话,可以同项目团队或开发团队形成互补,发挥驱动力。
软件维护团队的目标和流程
软件维护团队被赋予维护已交付产品的职责,主要工作内容是分析修复新发现的Bug, 以及客户对软件提出一些调整,具体的内容要视维护合约而定。总之或么是修修补补,要么是锦上添花。因为是已交付的产品,其变更是开发团队开发过程中所花费的成本的2~25倍,这在软件工程领域早有定论(可以参考这里和这里)。如果因为变更而引入了新的Bug,则表示要完成至少两次变更,成本则是开发过程修复的4~50倍。为了保证变更的质量,降低风险和不一致性成本,软件维护团队的流程通常较开发团队要严格地多,管理上也要细致许多。
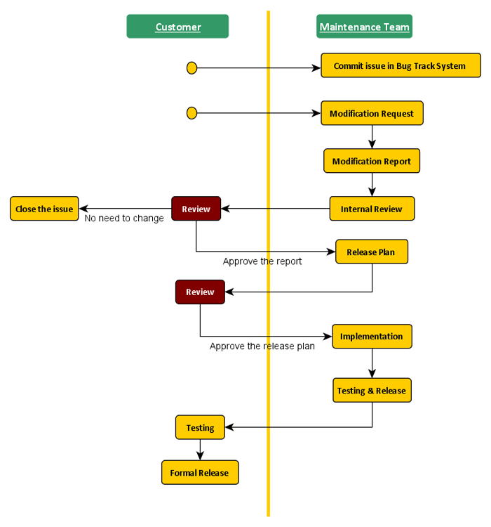
下面是一个软件维护团队流程的示例:

维护团队建设
正因为维护团队的约束大,团队建设的难度也更大。大难题是人员稳定性的问题。如何选对人进入维护团队?首先做事细致严谨,既要甘于平淡,又要技术能力达标,这样的人是可遇不可求的,而且常有变化。治水在疏而不在堵。个人觉得有四个要点:
一.尽量选择合适的人进入维护团队。虽然难,但还是要努力去做。一定要清楚什么是首要条件,什么是次要条件。比如技术能力是不是首要条件,取决于团队目标。
二.建立良好的轮岗制度,好进好出,至少可以保证顺畅地在维护团队和开发团队间轮调。出入的条件则灵活设置。
三.建立技术交接流程,降低因为人员流动而引发的风险。
四.结合第二点的轮岗制度,可以吸收新进技术人员和实习生到维护团队,在降低工作负荷的同时,也可以活跃团队气氛。