可用性测试中的任务设计方法
作者:网络转载 发布时间:[ 2011/12/30 10:30:50 ] 推荐标签:
可用性是用来衡量产品质量的重要指标,从用户角度来判断产品的有效性、学习性、记忆性、使用效率、容错程度和令人满意的程度。可用性测试是在迭代设计中不断获得用户反馈,根据用户反馈不断优化产品设计的一种方法。其目的是是建立评价标准,尽可能多的发现可用性问题,并指导产品界面的设计和改进,尽可能地提高产品的可用性质量。
如果想进一步了解可用性测试的计划、执行和分析过程,《简单快速的可用性测试》一文会给您一些介绍和启发。本文仅针对可用性测试工作的重要组成部分??测试任务的设计,进行深入讨论。
为什么要单独说说测试任务的设计,这是因为,测试计划的好坏直接影响到测试效果和工作效率,而任务设计则是测试计划中的重中之重,也是考验用研人员经验度的部分。
参与过可用性测试的童鞋都知道,测试中,主持人经常会给用户布置一系列的任务,通过用户的操作来发现产品中存在的问题。
为什么需要任务设计?
测试任务是在实验室环境中给予用户使用产品的动机,目的是让用户在合理动机的驱动下,展示他们的操作过程。
任务设计如何做?
通常,测试经验较少的用研人员的习惯做法是,对照产品上的各项功能,逐项写成任务,常见的方式是“请你××××”。这种方式本身并没有错,但是容易让人陷入为了让用户使用某项功能而设计任务的错误之中。其实,比功能本身更重要的是用户的使用目标。所以,在设计任务的时候,必须不断地拷问自己:“我设计的测试任务是真的反映了用户的实际目标么?”尤其是在面对陌生产品的时候。
比如,在网易手机邮箱智能版的测试中,我曾经遇到过一些障碍。由于我自己并不是手机邮箱的目标用户,我经常在办公室环境下使用电脑登录邮箱,对手机邮箱几乎没有需求,所以,很难想象用户是出于什么样的动机来使用这款产品的。这时候,我脑里浮现的几个疑问:
什么样的人有可能使用这款产品?
哪些功能可能是他们的常用功能?
他们会怎样使用这些功能?
对他们来说,功能与功能之间有什么样的关系?
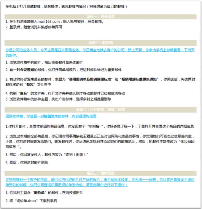
为了厘清头绪,我请教了邮件部门一位长期负责手机产品的同事,从她的反馈得知,对手机邮箱有需求的用户,他们在工作时间户外活动较多,邮件往来频繁。比较突出的一个群体是外贸行业人员,他们经常有关于产品报价的邮件往来。于是,便有了以下的任务设计:

关于任务设计的详细步骤请参看《简单快速的可用性测试》一文。
设计任务时应注意些什么?
? 全面覆盖所关注的功能范围
在设计任务前预先列一个任务清单,如下图,在任务设计好之后,逐项对照,确 保任务覆盖到所有关注点。
? 用户操作舒适自然,符合常态
任务的顺序尽量符合典型用户的典型操作流。还是以上面的例子说话,用户在邮箱中的操作流一般是【登录-查看收件箱-阅读未读邮件-处理一些邮件-(写邮件-保存邮件-发邮件)】,尽量避免让用户感觉到突兀。
? 适当添加一些剧情
前面说过,测试任务是在实验室环境中给予用户使用产品的动机,为了让动机描述得更加合理化,我们经常会把任务设计得“剧情化”一些,帮助用户更好地融入到产品使用中。
如何评价任务设计的好坏?
任务设计出来后,一定要经历1-2次试测。这点和做产品是一样的道理。我们自己不一定是目标用户,所以,任务设计的好坏需要由目标用户来检验。在试测中,如果用户看到任务设计后对你说,“这种情况我平时经常遇到!” 窃喜吧,你成功了!
一句话总结一下任务设计的要点:关注用户的实际使用目标。
以上是我在工作过程中的一点点体会,希望大家多多尝试,多多实践,也欢迎多多拍砖!~

sales@spasvo.com