软件项目中的文档管理(下)
作者:网络转载 发布时间:[ 2011/11/16 13:51:46 ] 推荐标签:
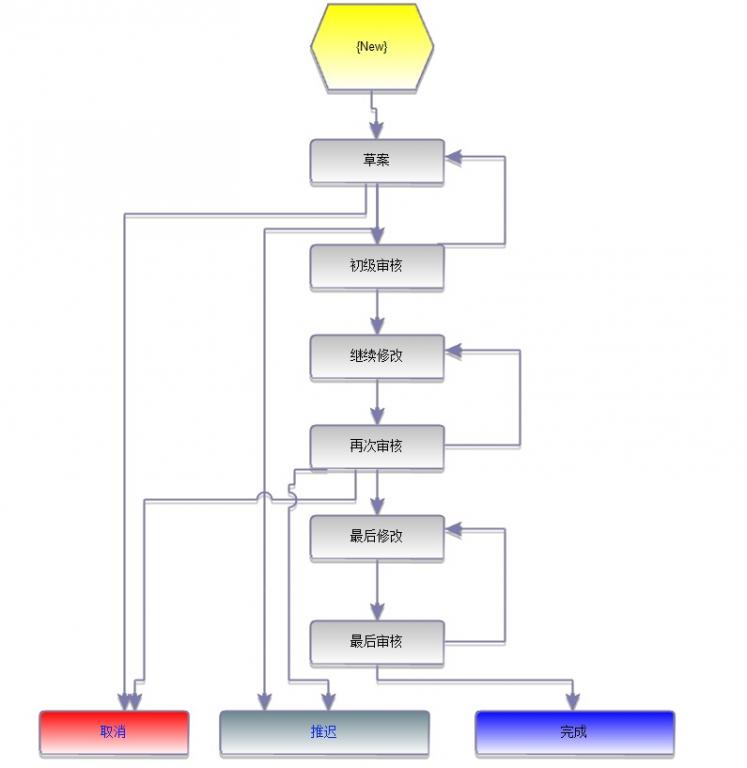
下面两个图是一个典型的文档的流程的,第一个图是在系统中自定义设置一个流程,第二个图是系统客户端的实际使用情况,可以看到,一个文档从新建到终成型在正常情况必须通过每个状态的负责人的处理后,走完这个流程,这样子基本上能够保证一个文档的质量。在系统中,每个能进入的系统的人,只要一进系统可以看到自己需要处理的不同状态的文档任务,包括写文档、修改文档和审核文档。


3、软件公司的做设计的人应该知道,对于一个设计文档而言,会不断地经过修改,即使是后定稿了以后,可能一个新的改动过来,又得改,但是经常地我们也碰到了一种问题,是我改完了,但是发现改错了,想看看原来是怎么样了,或者客户不满意想改回一个礼拜之前那个设计,总之是我想还能看到这个文档每次改动时内容,然后进行一些回滚操作,或者有时候需要对两个不同版本的内容进行比较,看看到底做了哪些改动,改动前是什么,改动后是什么。(变更管理,版本管理)
在KnowledgeWise中,对一个文档条目,每一次操作都能用快照方式记录一个版本,所谓快照方式,是类似一个拍照功能,把该版本文档的相关内容拍下来,以后只能看,不能改。当然,你可以设置不让每次修改都保存版本,只修改一些关键地方的地方才去保存一个版本,不然版本太多,以后比照起来也挺累人的。
本文内容不用于商业目的,如涉及知识产权问题,请权利人联系SPASVO小编(021-61079698-8054),我们将立即处理,马上删除。

sales@spasvo.com