如何有效实现软件的需求管理(1)
作者:网络转载 发布时间:[ 2011/11/30 13:44:45 ] 推荐标签:
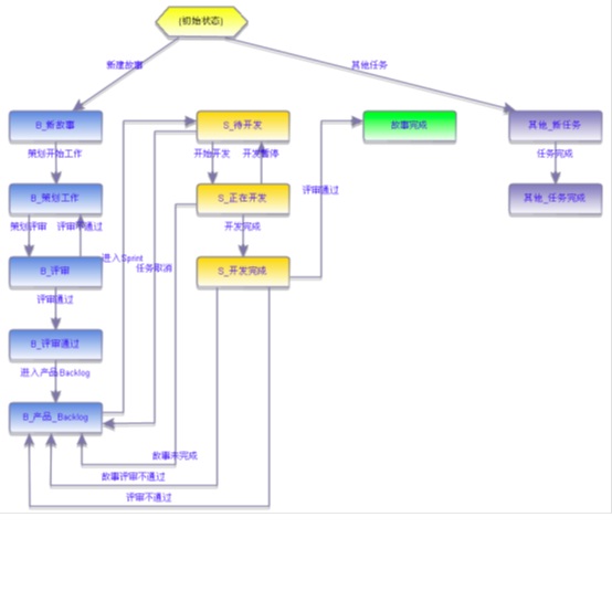
我们先看下面一个简单的软件开发中的流程图,大家可以看到需求阶段主要是由这么几个阶段组成,按照先后顺序是主要是:获取用户需求(要做些什么)-->策划工作(怎么去做)-->评审(能不能做、做得好不好)-->开发(开始做/让谁去做),咱们的需求管理,其实也是关注这些阶段的管理了,下面部分的篇幅会对这几个阶段做一些介绍,当然技术和管理方面都会涉及一点。

第一阶段:需求获取(要做些什么)
关于要做些什么,其实对于产品的需求阶段而言,是极其重要的一个环节,拿IPhone 4S来说吧,它的需求获取阶段定了以下几个需要做的点:
A5双核,800万像素摄像头,1080P高清,Retina显示屏,iCloud, iOS5…, 后也很好的实现了,那对于用户而言,他们关注的是什么呢?不是关注实现了什么功能吗,是不是做得更漂亮,更薄,更强大了?但是怎么去把它做薄,做强大,用了什么材料,用了什么技术,他们会去关心吗?明显不会去关心的,所以对于用户而言,是关注“做了些什么”,而“做了些什么”在需求阶段对应的是“要做些什么”。

当然,也许苹果根本没考虑要做些什么,4S 有可能只是 For Steve的缩写而已,纪念一下乔布斯先生先,我近也买了您的传记,正在拜读中。

要获取需求不是一件简单的事情,一方面,需求实在太多了,你随便去网上发些帖子,我相信肯定会有很多人给你Idea的,你却不知道要拿哪一个;另一方面,好的需求又实在太少了,你不知道哪个需求能让产品得到客户认可。所以有时候你真的会觉得,好无奈,好郁闷,因为你实在没办法判断要采用什么需求。
当然无奈和郁闷总是伴着成功一起的,让你成功的那一刻,这些无奈和郁闷总是甩得无影无踪了,我们伟大Jobs先生正是我们一个很好的榜样,请允许我使用“伟大”依次,虽然我们没有买苹果产品,但是它的产品的确很吸引我,如果我有钱,我肯定会买的,呵呵。
我觉得,处理需求的人真的很伟大,别看他们可能对技术不熟悉,但是他们是在“创造产品”,而大部分人只是在“做产品”。在不断创造过程中,很多很多人都“牺牲”了,但是总是有些人成功了,靠着这些成功,这个世界才能进步。感谢爱因斯坦,感谢牛顿,感谢乔布斯,感谢诺贝尔,感谢大家看我的文章,感恩节要到了,虽然不是中国的节日,但是也祝大家快乐!只有人人充满爱,世界才会变得更加美好!
说了一些闲话,我们再回到主题,怎么去获取需求呢?其实手段很多,一种自己去收集,这个也相对简单,比如网上论坛发帖子,自己去看一些行业新闻,看看竞争对手的情况,听听客户的意见,都能收集到不少需求;另外一种是自己去创造,这个相对难了,而且也很难成功,当然一旦成功了,你的产品能脱颖而出了。
关于怎么获取需求,我也只能说这些了,因为能不能获取好的需求是没办法用“教”来实现的,它总是要么得从量变到质变,要么得有灵感。
我接下来说的主要是对于已经获取的需求的管理。

sales@spasvo.com