Web安全测试指南--会话管理
作者:网络转载 发布时间:[ 2015/6/18 15:07:33 ] 推荐标签:WEB测试
5.3.4、CSRF:

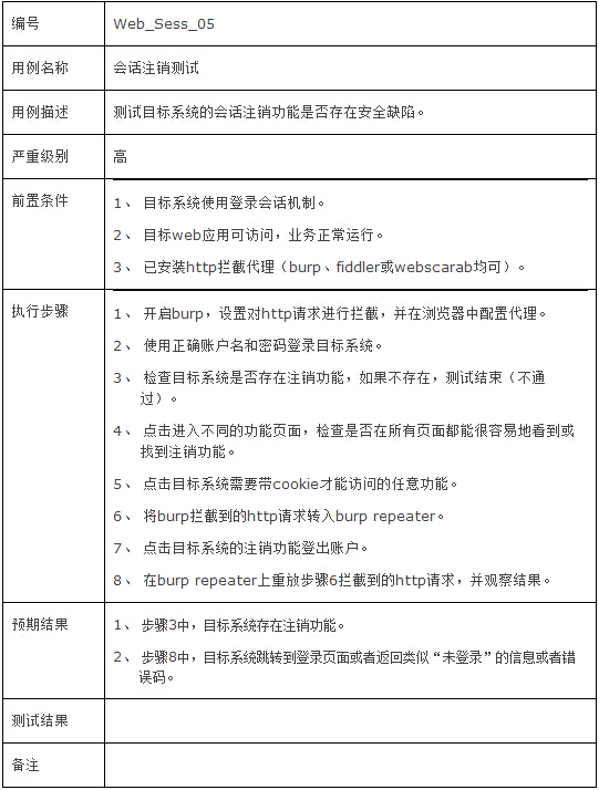
5.3.5、会话注销:

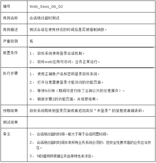
5.3.6、会话超时:


提示:如果IE显示不正常,请使用chrome浏览器
本文内容不用于商业目的,如涉及知识产权问题,请权利人联系SPASVO小编(021-61079698-8054),我们将立即处理,马上删除。
作者:网络转载 发布时间:[ 2015/6/18 15:07:33 ] 推荐标签:WEB测试

5.3.5、会话注销:

5.3.6、会话超时:


提示:如果IE显示不正常,请使用chrome浏览器