SQL解析顺序
作者:网络转载 发布时间:[ 2016/1/21 14:11:20 ] 推荐标签:数据库 SQL
一、MySQL架构总览:
架构好看图,再配上必要的说明文字。
下图根据参考书籍中一图为原本,再在其上添加上了自己的理解。

从上图中我们可以看到,整个架构分为两层,上层是MySQLD的被称为的‘SQL Layer’,下层是各种各样对上提供接口的存储引擎,被称为‘Storage Engine Layer’。其它各个模块和组件,从名字上可以简单了解到它们的作用,这里不再累述了。
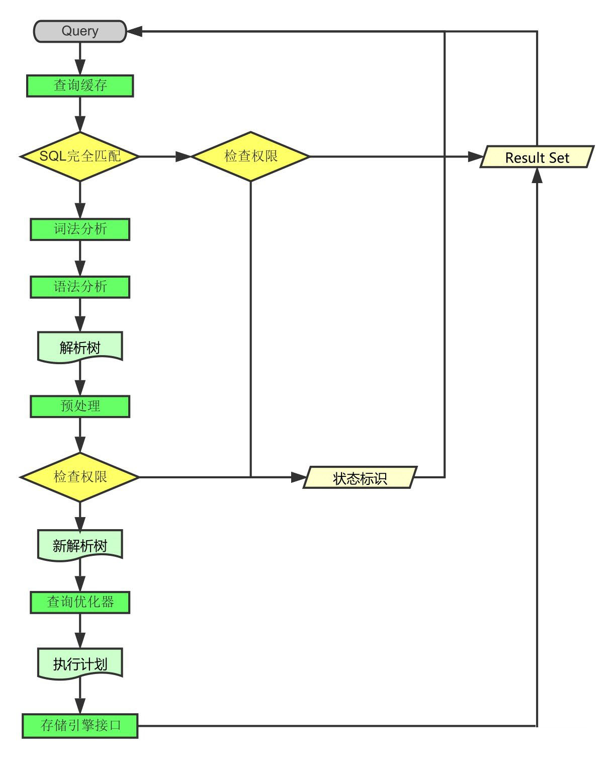
二、查询执行流程
下面再向前走一些,容我根据自己的认识说一下查询执行的流程是怎样的:
1.连接
1.1客户端发起一条Query请求,监听客户端的‘连接管理模块’接收请求
1.2将请求转发到‘连接进/线程模块’
1.3调用‘用户模块’来进行授权检查
1.4通过检查后,‘连接进/线程模块’从‘线程连接池’中取出空闲的被缓存的连接线程和客户端请求对接,如果失败则创建一个新的连接请求
2.处理
2.1先查询缓存,检查Query语句是否完全匹配,接着再检查是否具有权限,都成功则直接取数据返回
2.2上一步有失败则转交给‘命令解析器’,经过词法分析,语法分析后生成解析树
2.3接下来是预处理阶段,处理解析器无法解决的语义,检查权限等,生成新的解析树
2.4再转交给对应的模块处理
2.5如果是SELECT查询还会经由‘查询优化器’做大量的优化,生成执行计划
2.6模块收到请求后,通过‘访问控制模块’检查所连接的用户是否有访问目标表和目标字段的权限
2.7有则调用‘表管理模块’,先是查看table cache中是否存在,有则直接对应的表和获取锁,否则重新打开表文件
2.8根据表的meta数据,获取表的存储引擎类型等信息,通过接口调用对应的存储引擎处理
2.9上述过程中产生数据变化的时候,若打开日志功能,则会记录到相应二进制日志文件中
3.结果
3.1Query请求完成后,将结果集返回给‘连接进/线程模块’
3.2返回的也可以是相应的状态标识,如成功或失败等
3.3‘连接进/线程模块’进行后续的清理工作,并继续等待请求或断开与客户端的连接
一图小总结

三、SQL解析顺序
接下来再走一步,让我们看看一条SQL语句的前世今生。
首先看一下示例语句
SELECT DISTINCT
< select_list >
FROM
< left_table > < join_type >
JOIN < right_table > ON < join_condition >
WHERE
< where_condition >
GROUP BY
< group_by_list >
HAVING
< having_condition >
ORDER BY
< order_by_condition >
LIMIT < limit_number >
然而它的执行顺序是这样的
1 FROM <left_table>
2 ON <join_condition>
3 <join_type> JOIN <right_table>
4 WHERE <where_condition>
5 GROUP BY <group_by_list>
6 HAVING <having_condition>
7 SELECT
8 DISTINCT <select_list>
9 ORDER BY <order_by_condition>
10 LIMIT <limit_number>
虽然自己没想到是这样的,不过一看还是很自然和谐的,从哪里获取,不断的过滤条件,要选择一样或不一样的,排好序,那才知道要取前几条呢。
既然如此了,那让我们一步步来看看其中的细节吧。
准备工作
1.创建测试数据库
create database testQuery
2.创建测试表
CREATE TABLE table1
(
uid VARCHAR(10) NOT NULL,
name VARCHAR(10) NOT NULL,
PRIMARY KEY(uid)
)ENGINE=INNODB DEFAULT CHARSET=UTF8;
CREATE TABLE table2
(
oid INT NOT NULL auto_increment,
uid VARCHAR(10),
PRIMARY KEY(oid)
)ENGINE=INNODB DEFAULT CHARSET=UTF8;
3.插入数据
INSERT INTO table1(uid,name) VALUES('aaa','mike'),('bbb','jack'),('ccc','mike'),('ddd','mike');
INSERT INTO table2(uid) VALUES('aaa'),('aaa'),('bbb'),('bbb'),('bbb'),('ccc'),(NULL);
4.后想要的结果
SELECT
a.uid,
count(b.oid) AS total
FROM
table1 AS a
LEFT JOIN table2 AS b ON a.uid = b.uid
WHERE
a. NAME = 'mike'
GROUP BY
a.uid
HAVING
count(b.oid) < 2
ORDER BY
total DESC
LIMIT 1;

sales@spasvo.com