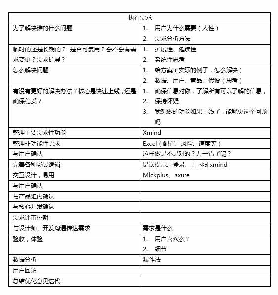
做需求应该有的流程和方法
作者:网络转载 发布时间:[ 2016/4/28 10:52:17 ] 推荐标签:软件测试管理 需求管理
1. 分析用户问题并判断影响程度
2. 搜集内部反馈,及其他问题
3. 组建需求池
4. 在需求池中备注每个影响范围(在用户中的)
5. 根据影响范围去排优先级(知道了可执行的要做什么)

本文内容不用于商业目的,如涉及知识产权问题,请权利人联系SPASVO小编(021-61079698-8054),我们将立即处理,马上删除。

sales@spasvo.com