配置管理工作流程
作者:lazio 发布时间:[ 2017/6/7 13:56:25 ] 推荐标签:软件测试管理 配置管理
业内实践
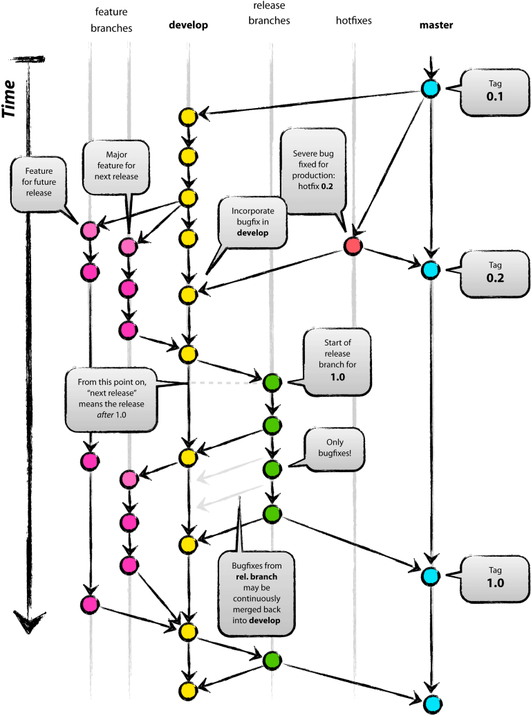
git flow

固定远程分支:
master分支:主分支,和生产环境一致,存放已发布完成的版本
develop分支:主开发分支,用于合并功能分支,维护公共的新代码');" target="_self">代码
临时远程分支:
release分支:预发分支,发布时基于Develop分支创建一个Release分支,完成Release后,我们合并到master和develop分支
feature分支:功能分支,每个功能对应的分支,合并到develop分支和release分支后删除
hotfix分支:bug修复分支,后合并到develop和master分支后删除
优点:
清晰明了,每个分支都有都自己的作用,有工具或插件帮助操作者使用此流程。
缺点:
更加适合于按版本发布的项目,不太适合持续发布。有的服务更期望代码变动发布一次,每次发布需要合并develop、release、master三个分支。
github flow

如图,githubflow非常简单,只有一个固定的远程分支marter。每个研发人员fork项目后,在本地用功能分支开发,开发完成后提交PR请求合并master分支。
PR请求通过后,合并至master分支并部署。master分支代表可以随时上线的版本,并且可以通过持续发布系统,无限发布到生产环境。
但有些时候,PR被合并了之后我们可能也不会立刻发布到生产环境,久而久之,生产环境会落后master。
综合gitflow和githubflow的优缺点,在githubflow的基础上,增加一个production分支,用来标识目前已上线的版本。
配置流程

项目管理员创建gitlab仓库,创建并保护master分支,设立相关权限
研发人员fork项目,生成自己的fork库
研发人员clone自己的fork库至本地
研发人员在本地新建功能分支,并提交至本地分支,也可以push功能分支至远程fork库备份
研发人员定期与远程主干分支同步
研发人员推送至自己的fork库
不需要测试人员测试时:
研发人员直接发起PR请求合并个人远程仓库的开发分支至项目远程仓库的master分支
CI自动执行代码静态检查和单元测试
项目管理员审核PR,合并请求完成开发流程
需要测试人员测试时:
研发人员通知项目管理员在项目远程分支中创建功能分支,研发人员发起PR请求合并个人远程仓库的开发分支至项目远程仓库的对应分支
CI自动执行代码静态检查和单元测试
项目管理员审核PR,合并至项目库的远程功能分支
测试人员拉取功能分支测试
测试人员提出PR请求,合并远程功能分支至master分支
CI自动执行单元测试
项目管理员审核PR,合并请求完成开发流程
项目管理员在发布平台选择响应的master提交进行发布,发布后自动对master标记tag
Git commit日志规范
gitcheckout新分支时,分支名采用feature_标题_erp#、bugfix_标题_erp#、refactor_标题_erp#
如:feature_batch_save_product_12345
gitcommit时提交日志规范如下:
<type>:<subject>
<body>
type枚举:
feat新增功能
fix修复bug
docs修改了文档、readme
style不改变代码逻辑,仅修改代码样式
refactor非功能性重构
test测试用例
subject:描述主要变更内容
body:主体内容,更详细的说明文本,如erp地址等,可以为空
Code Review
提交CodeReview之前要做什么?
准备或者提交相关需求文档以备审查者询问
编写符合规范的代码和合适的注释
考虑代码是否有重构的可能
单元测试全部通过,测试覆盖率达标
如何Code Review?
了解需求:这个提交是为了解决什么问题,是需求单、BUG修复、还是代码重构,
如果不明确,需要及时和代码作者沟通和讨论
检查代码业务逻辑是否符合需求
代码是否符合相关代码规范
确认是否有更好的方式方法重构代码
检查单元测试用例是否考虑全面
如果代码没有问题,也写上类似GOODJOB之类的评论
Code Review之后可以做什么?
对于代码审查人表示感谢
如果代码审查没有通过,不要往心里去,审查的是代码,不是你
尝试对每一个评论做出回复
等待合并分支,等待持续集成告诉你全部通过
项目结构规约
-doc文档文件夹,用来存放概要、详设、API等文档资料
-src程序源码文件夹,用来存放源码
-db数据库文件夹,用来存放可执行的数据库相关变更DDL脚本文件,如V1__init.sql,V2__feature_batch_save_product_12345.sql
-deploy(可选)用来存放部署相关文件,如shell脚本等
-..按项目自由配置
README.md项目说明
Dockerfile

sales@spasvo.com