2021/1/15 15:00:07
自动化测试框架AutoTestFramework( 简称:ATF)是可以提供自动化测试执行和管理功能的架构的综合自动化测试框架,可以集成基础自动化测试工具,用于组织、管理和执行那些独立的自动化测试用例,测试完成后统计测试结果。目前该框架可以集成的基础自动化测试工具有自动化测试工具AutoRunner,移动端自动化测试工具MobileRunner,进而完成界面功能自动化测试、移动端界面自动化测试。除此之外,该框架还可以建接口测试组件进行多种类型接口自动化测试。
AutoTestFramework面向的用户是所有需要提高软件开发质量的软件公司、软件外部企业,以及提供测试服务的部门。使用ATF可以帮助用户提高测试效率,
框架融入多种用例设计技术,有效的帮助用户在线用例设计,进而提高用例质量;ATF框架在执行任务时采取多种任务执行方式,可以帮助用户对执行任务的资源进行合理分配;ATF框架的全面的缺陷管理,使整个的测试生命周期得以完善,帮助用户质量控制点上进行严格把关;全面的自动化测试报表可以帮助用户对整个测试过程进行针对性评估,将测试行为具体指标化。
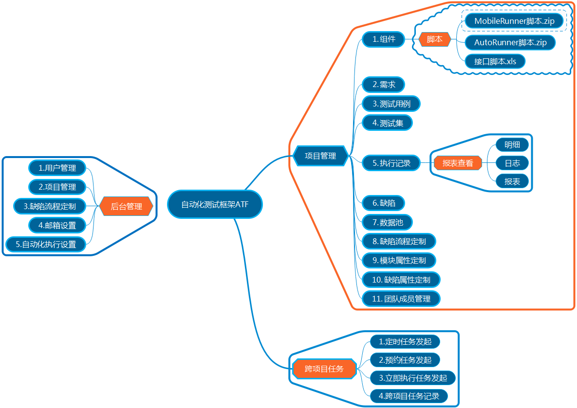
自动化测试框架ATF的整体框架:

您的信息已成功提交!
我们的客服人员稍后会与您联系