软件测试过程中的测试配置管理与版本控制
作者:网络转载 发布时间:[ 2013/6/3 11:31:34 ] 推荐标签:
3、软件测试的测试版本控制
3.1 测试版本控制的必要性
通过上面我们对软件测试的配置管理有了详细的了解,此外我们还需要了解配置管理中的一方面,那是软件测试过程中的版本控制,这同样也是软件测试过程中不可缺少的一部分。很多人不了解软件测试过程中的版本控制,甚至认为软件测试不需要版本控制。这种想法是错误的,在软件测试中也同样需要版本控制,这是软件测试中不能缺少的一部分。如果测试组长或者测试人员不对软件测试进行版本控制,那么这样带来的危害也是显而易见的。软件测试过程中如果缺乏版本控制,我们很难保证测试进度和测试的一致性。我们知道在进行测试工作时,很容易出现的是出现冗余这一问题,这样很容易导致本地版本和服务器版本的不一致,软件测试过程中缺乏版本控制会造成上面这些问题。由此可见,软件测试是离不开版本控制的。在测试过程中适合的版本控制可以有效的提高开发和测试效率,消除很多由于版本带来的问题,并且可以确保在软件开发和测试过程中,能够及时并且正确的更新不同的人员所涉及的同一文档。
3.1.1 测试版本控制的概念
软件测试的版本控制简单的说是对测试有明确的标识、说明、并且测试版本的交付是在项目管理人员的控制之下。用来识别所用版本的状态是对测试版本的标识,对不同的版本进行编号,软件质量稳定度趋势的反映也可以由测试的版本控制体现。版本控制是软件测试的一门十分实用的实践性技术,将各次的测试行为以文件的形式进行记录,并且对每次的测试行为进行编号,标识公布过的每一个测试版本,以此来进行测试排序,比如将初的版本标识为1,经过测试后,之后的版本依次标识为2,3,4等等。

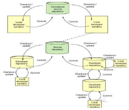
图3.1 Linux下的版本控制

图3.2 Git版本控制
3.1.2 测试版本控制的作用
软件测试的版本控制有两个方面的作用:一个方面是标记历史上产生的每个版本的版本号和测试状态,另一个方面是保证测试人员得到的测试版本是新的版本。所谓版本控制其实是跟踪标记测试过程中的软件版本,以方便对比的一个过程,通过版本控制来表明各个版本之间的关系,和不同的软件开发测试阶段。从而方便测试工作的进行。版本控制是测试人员不可缺少的一种技术。有了软件测试的版本控制,测试人员在软件测试工作可以更加高效并且有针对性的进行。

sales@spasvo.com